このページは、ホーム
What's New
2004年
防波堤築造に無人ケーソン据付システムを開発のページです。
What's New
防波堤築造に無人ケーソン据付システムを開発
〜無線LANによる遠隔操作で高波浪地域、大型ケーソンに効果〜
2004年04月12日
五洋建設株式会社(社長 加藤 秀明)は、港湾の防波堤築造工事において海上曳航してきた大型ケーソンを海底に据付ける際、無線LANを用いてウィンチ操作や注排水ポンプの発停を遠隔監視・制御できる 「ケーソン無人化据付システム」 を開発、このほど宮崎港防波堤築造工事(発注者:国土交通省九州地方整備局)で初適用し、システムの有効性を確認しました。海上作業現場での無人化が果たされ、省力化や安全性、高効率化、高精度化が確保されるようになります。
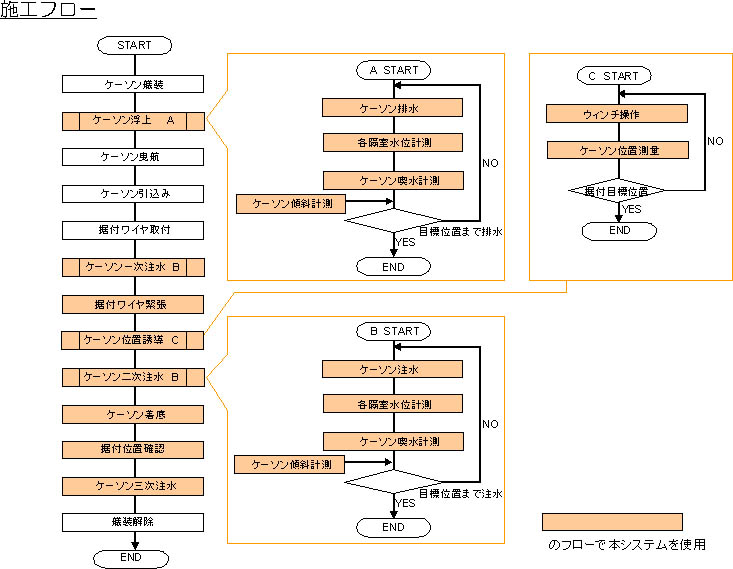
港湾の防波堤築造工事では大型ケーソンを据付ける際、浮上させたケーソン上に10人程度の作業員が搭乗し、各隔室の水位を監視しながら注排水ポンプや引寄せウィンチを操作し、ケーソンの据付けを行っています。しかし、据付ケーソン上にはケーソン位置決め用のワイヤや注排水ポンプ等の装置が輻輳して設置されており、作業性が悪いことに加え、波の影響等でワイヤに過度のテンションが加わることにより、ワイヤが破断・飛来し、ケーソン上で作業中の人間に接触する危険性があります。また、ケーソン隔室への注排水時は、ケーソンを水平に保ちながら据付けるために、作業員が各隔室の水位を適宜測定しながら注排水ポンプの操作を行わなければならず、作業効率や精度面で課題となっていました。
今回開発した「ケーソン無人化据付システム」は、ケーソン据付時にケーソン上で人手により行っていた一連の作業を、無線LANを用いて遠隔から一元的に集中監視・操作する無人化施工システムにしたものです。これにより、ケーソンへの注排水およびウィンチ操作等のケーソン据付作業は現場から離れた遠隔監視・操作室から1人で行え、大幅な省力化が可能となります。また、ケーソン上は無人化となりケーソン据付作業に対する安全性が格段に向上するとともに、ケーソンの動態管理や注排水管理等を一元管理できることから、ケーソン据付の高効率化と高精度化も果たします。
ケーソン無人化据付システムは4つの基幹技術により構成されています。
- ケーソンの動態、各隔室の水位、およびウィンチや注排水ポンプの動作状況をデータや映像等で遠隔から監視する技術
- ウィンチや注排水ポンプの発停を遠隔で行う遠隔操作技術
- 非常停止通信の複線化やウィンチ操作に関する多重安全回路技術
- ウィンチのトルクリミッタやシステムの異常警報等の危険予測・回避技術
ケーソン上には、ケーソンの位置および方位を計測するRTK-GPS受信機、ケーソンの傾きを計測する傾斜計、各隔室の水位を計測する水位計、ケーソンの吃水を計測する吃水計、引寄せウィンチ、注排水ポンプ、監視カメラ、無線制御盤を搭載しています。遠隔操作室には、ケーソン上の装置を遠隔から監視・操作する操作盤を設置しています。
ケーソン据付作業中は、常に制御盤と遠隔監視・操作盤間で無線LANにより、センサデータ、映像、および制御信号の送受信を行っています。オペレータはこれらの状況が表示されるモニタを通じて、ケーソンの動態や各隔室の水位を正確に把握できるので、従来不可能であった複数のウィンチと十数台の注排水ポンプを、効率よくワンマンコントロールできます。
このほど宮崎港防波堤築造工事の実海域において、作業機械と人員を従来通り配置する一方、発注者の承諾を得て当社が試験的に当システムを適用したところ、 最大500mの遠隔から安全かつ精度よくケーソンの据付が行えることを確認しました。これを機に、本システムを高波浪地域における据付や大型ケーソン据付工事で積極的に適用していく予定です。
なお、当社では、火山噴火や土砂崩壊現場など危険区域での施工機械の遠隔操作を目的として、昨年1月に「無人化施工システム」の開発を果たし、陸上土木工事に適用しており、「ケーソン無人化据付システム」の開発により、海陸の無人化施工ラインナップが揃うこととなります。



